专利侵权纠纷维权新选择:72万件立案、994%结案率!行政途径成企业维权“快车道”|实务方圆
在企业竞争的核心战场,专利是护城河,更是生命线,一旦遭遇侵权,如何高效维权成为企业关注的焦点。除了传统的司法诉讼途径,行政维权正以其独特优势成为专利权人的新选择。国家知识产权局最新数据:2024年全国专利侵权纠纷行政立案量突破7.2万件,结案率高达99.4%!


2025年势头更猛,1-7月全国专利侵权纠纷行政立案数逐月攀升,7月立案量比1月暴增近10倍,5-7月单月立案量均突破4000件。其中,浙江、广东、上海、江苏成为行政维权的“第一梯队”,立案量占全国61%。这一方面印证了上述地区作为创新沃土的企业密度与活力,另一方面也凸显出当地高效的知识产权行政保护体系。

行政维权因其高效率、零成本、强执行等特点,正成为越来越多创新企业的首选维权方式。
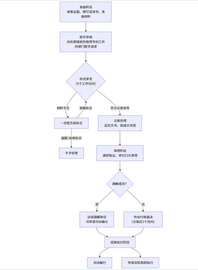
行政机关处理专利侵权纠纷通常周期较短,符合条件的申请5个工作日内受理,一般自立案之日起3个月内结案,远快于司法诉讼(通常需1-3年),适合需要快速制止侵权的场景。
行政裁决过程中,当事人无需支付任何费用,从权利人申请立案、案件送达、调查取证到最终作出行政裁决结果,均不收取费用,真正实现零成本维权。
受理条件相对宽松,经形式审查合格即可登记受理,且可选择开庭口审或书面审理,流程灵活高效。
行政部门可责令立即停止侵权,销毁生产模具;可直接采取查封生产线、下架商品、罚款等措施,迅速制止侵权行为,效果立竿见影。
▲行政裁决不仅可快速清除市场中的侵权产品,还可通过调解达成赔偿协议。若调解未果,行政程序中查明的事实和证据仍可在后续司法诉讼中使用。
一般情况下,县级以上人民政府专利行政部门负责本行政区域内专利纠纷的行政裁决和行政调解工作。涉外、跨市或重大复杂案件由省级或国家知识产权局处理。
专利侵权纠纷的行政裁决案件由被请求人所在地或者侵权行为地(包括侵权行为实施地和侵权结果发生地)的专利行政部门管辖。若仅起诉制造者且制造地与销售地不同,制造地管理专利工作的部门有管辖权。
明确请求事项、侵权事实与理由,具体指明被控侵权行为的类型,并附证据材料清单。若需要委托行政机关协助调查收集证据的,应当提出明确的要求,必要时提交《专利侵权纠纷案件调查取证请求书》。
被请求人:营业执照、身份证等Kaiyun体育官方网站 开云登录网站复印件,实践过程中,被请求人是企业的,可以提交通过国家企业信用信息公示系统()下载被请求人的《企业信用信息报告》。
必须记载委托事项和权限。代理人代为承认、放弃、变更请求、进行和解等,必须有委托人的特别授权。
涉及实用新型专利或者外观设计专利的,还应当提交由国务院专利行政部门出具的《专利权评价报告》。
请求人应提交证明被请求人实施被控侵权行为的有关证明材料。如对购买涉嫌侵权产品的过程及购得的涉嫌侵权产品进行公证保全的证据,或对涉嫌侵权现场(如许诺销售)、涉嫌侵权产品的安装地进行勘查后取得的证据,以及产品宣传册、销售侵权产品人员的名片、购货发票或收据、销售发票、购销合同等。
涉及实用新型和外观设计的,最好提供被控侵权的产品实物,如果提供实物确有困难的,应当说明理由,并提供详细线索供行政机关取证。
▲温馨提示:国家知识产权局印发了《专利侵权纠纷行政裁决办案指南》,详细内容及有关模板可直接在国家知识产权局中查看。另外各个行政机关的细节要求不同,提交前可致电管辖机关确认具体要求。

【瑞安市市场监督管理处理平阳县某机械有限公司与温州某机械有限公司间的实用新型专利纠纷】
2025年3月31日,请求人平阳县某机械有限公司向瑞安市市场监管局提出专利侵权纠纷处理请求。请求人称被请求人温州某机械有限公司未经请求人许可制造、销售了请求人的专利技术产品,损害了其合法权益。
瑞安局于2025年4月1日受理立案后,依法组成合议组。在本案审理过程中,被请求人称尊重请求人的专利权,且以后不再制造销售该产品,由于被请求人库存的被诉侵权产品价值较大,若全部销毁将带来一定的资源浪费。
2025年4月25日,在瑞安市场监管局的主持下,请求人与被请求人达成调解协议,约定请求人同意被请求人销售上述库存被诉侵权产品,被请求人自协议签订之日起三日内履行该项协议内容,支付全部赔偿金。
该案是专利执法权下放至县(区)级以来,瑞安市场监管局首次独立办理的以调解方式结案的专利纠纷行政裁决案件,在办理过程中并非一味追求做出裁决,而是在理清事实、综合评估后,选择更适合双方的处理方式,既减轻了当事人的时间成本,又在最短时间内保障了权利人的合法权益,体现了专利行政执法的快捷性,也为今后类似案件的处理提供了实践参考。
请求人A.雷蒙德公司于2009年3月25日获得名称为“连接件”的发明专利权,专利号为1.8。涉案专利权在请求人提起侵权纠纷处理请求时合法有效。
2024年2月28日,请求人就其与被请求人苏州某汽车科技有限公司的专利侵权纠纷,向苏州市知识产权局提起处理请求,苏州市知识产权局于2024年3月5日立案受理。
请求人认为,被请求人未经许可,擅自实施涉案专利,其制造、销售和许诺销售的汽车流体管路快插接头产品,落入涉案专利保护范围,构成对请求人专利权的侵犯。被请求人辩称,其未对被控侵权的连接件产品进行量产,仅根据请求人的要求,生产小批量样品。
经审理,苏州市知识产权局认定,被请求人存在制造、销售、许诺销售被控侵权产品的行为。针对双方当事人争议焦点,即被控侵权产品是否具备“插入部”的技术特征,苏州市知识产权局最终认定“插入部”为涉案专利的使用环境特征,被控侵权技术方案能够适用于涉案专利中使用环境特征所限定的使用环境,被控侵权产品落入涉案专利保护范围。
2024年5月23日,苏州市知识产权局作出行政裁决,责令苏州某汽车科技有限公司立即停止制造、销售、许诺销售侵权产品,销毁制造侵权产品的专用模具,并且不得销售尚未售出的侵权产品或者以任何其他形式将其投放市场。
使用环境特征是专利法中的一个重要概念,它指的是权利要求中描述发明或实用新型技术方案的使用背景或条件的技术特征,通常通过限定技术方案的使用背景、条件、适用对象等,进而间接限定专利保护对象。使用环境特征是一种特殊形式的权利要求,对其进行准确辨识在专利侵权判定中有一定难度,对专利行政执法人员的专业技术和法律素质等方面提出了较高要求。该案的办理体现了地方专利行政执法人员较高的专业知识水平和较强的能力,精准认定复杂的专利侵权行为、准确作出专利侵权判定,为此类案件的处理提供了有益的参考与指导。(江苏省知识产权保护与发展研究院副院长、司法中心主任 姚兵兵)
2024年以来,专利行政维权案件量呈现爆发式增长,背后是企业对高效、低成本维权渠道的迫切需求。此外,在行政裁决认定侵权后或与侵权方达成和解时,务必争取让对方作出不再侵权的书面承诺,若侵权方后续公然违背承诺,实施相同或类似的侵权行为时,可主张对方承担惩罚性赔偿责任。建议企业在遭遇侵权时,优先评估行政维权可行性,用好这一“法律快车道”,筑牢创新护城河。


QQ客服